前言
中国在《巴黎协定》下的气候承诺在新兴经济体中是具有雄心的,国家自主贡献(NDC,Nationally Determined Contributions) 中也提到了2030年左右排放达峰这样的目标,在总量目标的控制下仔细分析各部门的减排空间及未来发展趋势非常必要,可以为中国日后的NDC更新提供必要的支持。根据我国碳排放构成的数据,交通运输业的碳排放占比排在第三位[1],中国交通领域排放占比逐年增加,且增速快,尤其是公路交通部门,私家车数量快速增长成为交通部门低碳化的主要障碍。
各个国家交通碳排横向比较
IEA(国际能源署)的数据显示2014年中国交通运输业碳排放量为7.8亿吨二氧化碳,占中国能源相关总排放的8.6%,这个比重仍大大低于世界平均水平20%。在世界五大排放国(地区)中,美国和欧盟的占比都在30%上下;印度也略高于中国,2014年为11.5%。
图1:五大排放主体交通部门碳排放占总碳排放比例

数据来源:世界银行数据库CO2 emissions from transport (% of total fuel combustion).
中国具体的趋势为,1998年之后有一个快速增长期,但是在2000年之后趋于稳定,占比在8%左右浮动。随着中国总碳排放的增速放缓,交通能耗增速维持较高水平,未来交通排放占比会更趋向于世界平均水平。
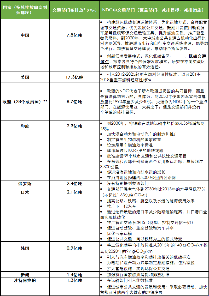
各国NDC关于交通部门的承诺
IPCC第五次评估报告(AR5)对于降低交通部门的温室气体排放强度提出了一套策略,包括利用“避免”和“转变”策略,以补充“改善”措施[2]。由于各国的城市化和工业化阶段不同,从排放清单来看,发达国家的城市碳排放主要是来自于建筑领域,而新兴国家在主要是来自于交通领域,快速增长的发展中国家碳排放则主要来自于工业领域[3]。这就导致了各国对于自身NDC侧重点不同,在制定交通部门承诺时也就需要综合考虑这些因素。
对于已提交NDC或INDC国家中,将近四分之三明确提到交通部门的减排措施,有机构对于这些措施进行了分析,除了区分了不同的运输方式。在运输方式方面,NDC中的措施都明显偏向客运,对于货运考虑不足。
图2:已提交NDC中交通减排措施考虑国家数量

来源:Transport and Climate Change: How Nationally Determined Contributions can Accelerate Transport Decarbonization, By Cornie Huizenga, Secretary General and Karl Peet, Research Director, Partnership on Sustainable, Low Carbon Transport.
对比排放大国回顾中国NDC
中国对于交通部门的气候承诺在中国提交的NDC中有所提及[4],体现出中国对于低碳交通发展的重视。尽管NDC中提到控排措施是粗线条的,却也与国内的低碳交通发展政策一致。
根据目前最新的排放数据(2017年),全球超过70%的碳排放集中在10个经济体[5],但是由于这些国家和地区的发展水平不一致,交通方式构成差别较大,因此交通排放在各自排放总量中占比也不同。
表1:全球主要排放国NDC中对于交通部门具体措施总结

*数据为2014年;**该表格并没有包括德国,虽然作为第七大排放主体,但其NDC与欧盟一致。
比较上表各排放大国交通方面做出的承诺,总的来说,与货运有关的减排措施都需要在NDC中普遍加强。在公共交通出行比例已经较高的日本和韩国,侧重点在“改善”策略,提及能效和排放标准。值得指出的是日本是唯一一个在NDC中提出基于行为模式改变鼓励“生态驾驶”的国家。韩国则是唯一提出将二氧化碳平均排放标准写入NDC的国家。
中国和印度作为两大发展中国家,由于公共交通尚欠发达,尤其是印度,所以NDC中也强调了“转变”策略,印度同时也提出很多量化指标,主要针对铁路和公路。值得注意的是,中国提出了低碳交通试点,这也是具有中国特色的探索,有助于开发出独具特色且易于复制的低碳交通发展模式。不足之处在于,并没有提出具体的交通部门减排目标,以及更长时间尺度的承诺,仅仅提到要“研究在不同类型区域和城市控制碳排放的有效途径”。
结语
2019年是重要的一年,因为在2020年底之前,根据“塔拉诺阿对话”达成的共识,《联合国气候变化公约》缔约方将有机会在2020年之前提交新的或更新原有的NDC[6],同时各国还要提交到2050年低排放战略。在此,我们基于中国与世界主要排放国NDC的对比,我们建议中国在NDC更新前提高交通部门的承诺力度:
明确交通部门的排放达峰年份
提高关于电动汽车发展的承诺
加强对于航空排放的考虑
强调对于交通和健康的关系
政府部门间的协调、中央与地方的协调
明确燃料经济性标准
加强交通低碳相关法律规范和标准制度体系
尾注:
[1]《中国低碳交通发展》 ,何增荣主编,2018,经济日报出版社。
[2]Ralph Sims et al., 2014: Transport. In: Climate Change 2014: Mitigation of Climate Change. Contribution of Working Group III to the Fifth Assessment Report of the Intergovernmental Panel on Climate Change.
[3]《气候变化与低碳城市规划》 第2版,顾朝林主编,2013, 东南大学出版社
[4]我国提交应对气候变化国家自主贡献文件,国家发改委2015年。
[5]Fossil CO2 emissions of all world countries - 2018 Report.
[6]4 Reasons for Countries toEnhance Their NDCs by 2020, WRI, 2017.
文章内容有删改,详情见《磐之石能源评论2019》
本文为磐之石环境与能源研究中心原创文章,转载请联系授权,并注明出处。
文章合作、授权请发送邮件至:liying@reei.org.cn
