近年来,因气候变化导致的公共健康影响不断冲击全球医疗卫生系统,不同国家已经开始计划减少自身温室气体排放影响。2012年,中国医疗卫生行业的碳排放量占全国碳排放总量的3.1%[1],随着医疗服务水平提升和医疗支出增长,医疗卫生部门的碳排放占比将逐年增加。在我国提出“3060”双碳目标的背景下,医疗卫生行业应当积极投入应对气候变化的行动中,但目前我国医疗卫生部门的管理者对于医疗卫生系统的碳核算计算方法及减排路径所具备的知识尚且存在空白。本文将介绍由国际无害医疗组织(Health Care Without Harm)开发的医疗卫生机构气候影响检查工具(Climate Impact Checkup Tool for Healthcare Institutions),以帮助医疗卫生部门管理者对医院促进碳减排有系统性的认识,能够掌握医疗机构碳核算方法,进而参与到双碳行动中。
Checkup Tool覆盖碳足迹范围
医疗卫生机构气候影响检查工具的开发旨在计算全球任何国家的医疗卫生机构的温室气体排放量,主要包括能源消耗、交通运输、废弃物管理以及其他温室气体排放来源(如麻醉气体泄漏),该工具所覆盖的医疗卫生部门碳足迹如下表所示。目前无法将食品、供应链等排放来源纳入该工具中,因为其数据获取及计算的复杂性,但国际无害医疗组织后续将对工具进行升级或改进,未来也将添加更多温室气体排放来源。
表1. 工具覆盖的碳足迹范围

范围一的排放计算
该计算工具下的范围一包括固定源燃烧、移动源燃烧、逃逸性排放及麻醉气体的温室气体排放(表2)。本文将以国内某公立医院的能源消耗及麻醉气体使用量等数据,借助该计算工具估算其范围一的温室气体排放。
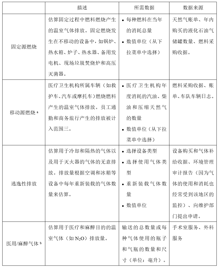
表2. 范围一温室气体排放估算

说明:
a 若所在国家使用强制性的生物燃料混合物,该工具将自动划分输入的燃料数量。例如,在汽油中混合15%的生物乙醇。若消耗10升汽油,则8.5升为该种化石燃料,1.5升为生物乙醇。
b 麻醉剂在人体内作用后其成分不会发生变化。这意味着摄入的量等于后来排出的量。因此,为了计算该类别的碳排放量,直接使用每种气体的年消耗量。
工具使用
固定源燃烧
2021年,国内某公立医院年消耗346万立方米的天然气用于锅炉生产消毒用蒸汽及食堂燃气炊具使用。

移动源燃烧
某公立医院配备的汽油车及柴油车2021年分别消耗55吨汽油及2吨柴油[2]。

麻醉气体
某公立医院2021年度共使用744升七氟醚、920升氧化亚氮用于手术麻醉。使用计算工具估算使用麻醉气体产生的温室气体排放,首先需要在工具中单独的“麻醉气体”表格中输入数据,其后工具将自动计算不同麻醉气体产生的温室气体排放量及其排放占比。
本案例中,使用麻醉气体七氟醚所产生的温室气体排放量约147吨CO2e,占比为99.7%,剩下的0.3%为使用氧化亚氮所产生的温室气体排放量。

范围一排放计算结果
在工具中输入数据后,可前往“步骤4.结果”查看范围一的年度碳足迹。如图所示,本案例中,固定源燃烧产生的温室气体排放量占比最高,高达95%,其原因主要是由于日常消耗(如锅炉消毒气体生产及炊具使用)的天然气数量较多。

小结
温室气体排放核算可增进公立医院管理者对医院温室气体排放情况的了解,可帮助其管理温室气体风险和识别减排机会,设定温室气体减排目标,为医疗卫生行业脱碳路径提供数据支持。本文仅分享了计算工具中的范围一排放源的温室气体排放,后续也将介绍范围二和范围三排放源的温室气体排放计算。
注释:
[1] 无害医疗2021年发布全球医疗部门脱碳路线图,中国医疗部门排放情况(由磐之石翻译并发布中文摘要版)。
[2] 1吨汽油约等于1355升汽油;1吨柴油约等于1190升柴油。
作者:袁雅婷
校对:赵昂
编辑:李颖
以上内容为作者个人观点,不代表磐之石立场,转载请联系授权。
文章合作、授权请发送邮件至:liying@reei.org.cn
